《安徽省孕产妇保健手册》是孕期检查、预防接种、儿童免费查体、入托入园查体的必备资料, 每次体检时必须携带手册,以便医务人员记录指导、检查信息。每本手册均附带固定编号, 补办手续繁琐,请您妥善保管好《安徽省孕产妇保健手册》。
确认怀孕后,请于孕13(12+6)周前及时到各县(区)妇幼
保健机构或街道社区卫生服务中心、乡镇卫生院建立《安徽省孕产妇保健手册》,在每次产前保健时携带《安徽省孕产妇保健手册》到所选的医疗保健单位享受免费的基本孕产期保健服务。满月后或产后42天,带宝宝至辖区内妇幼健康机构建立《安徽省儿童保健手册》,完成第一次儿童健康体检。
(一)手册发放:辖区内各县(区)妇幼保健机构或街道社区卫生服务中心、乡镇卫生院。
(二)手册使用。母子健康手册以计划怀孕妇女、孕妇、儿童家长自我监测和自我记录为主、医务人员健康检查记录为辅。工作人员在发放手册时讲解手册的内容、作用、意义和使用方法,将手册交由计划怀孕妇女、孕妇、儿童家长保存,并要求其在孕前优生健康检查、每次产前检查、儿童健康检查时都要携带。医务人员在体检时按要求将重要检查结果及主要指导意见记录在手册中,并详细查看手册中的自我记录内容,全面了解计划怀孕妇女、孕妇、儿童相关情况。
(三)淮南市各县区《安徽省孕产妇保健手册》《安徽省儿童保健手册》发放咨询电话:
淮南市各县区 | 孕产妇保健科 | 儿童保健科 |
大通区妇计服务中心 | 0554-2512822-803 | 0554-2512822-802 |
田家庵区妇计服务中心 | 0554-3309810 | 0554-3309813 |
谢家集区妇计服务中心 | 0554-5685130 | 0554-5670273 |
八公山区妇计服务中心 | 0554-2174371 | 0554-2174377 |
潘集区妇计服务中心 | 0554-2167072 | 0554-2167071 |
毛集实验区防疫保健站 | 0554-2327229 | 0554-2327225 |
凤台县妇计服务中心 | 0554-8614200 | 0554-8614800 |
寿县妇计服务中心 | 0554-4470372 | 0554-4132075 |
高新区人民医院 | 0554-2101805 | 0554-6629162 |
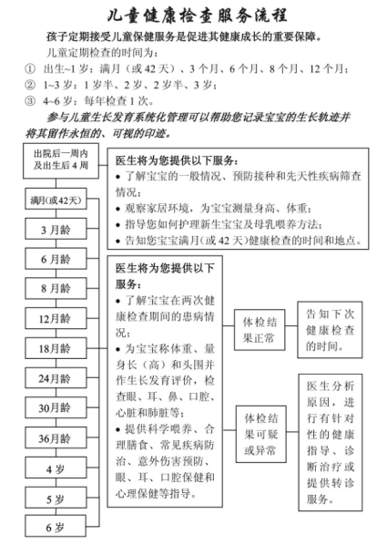
(四)服务流程示意图
1.孕产期保健流程示意图

2.儿童保健流程图

下一篇:婚前医学检查的流程和注意事项
导医台:0554-3622181办公室:0554-3622926收费处:0554-3622173
医院地址:安徽省淮南市山南新区水仙路东、民祥街南
交通指引:乘632路公交车到市妇幼保健院站下车即可到达
Copyright © 2026淮南市妇幼保健院
手机版
微信公众号